中国农学通报 ›› 2026, Vol. 42 ›› Issue (5): 117-127.doi: 10.11924/j.issn.1000-6850.casb2025-0702
杨偲淇1(
), 薛婷婷1,2,3, 赵欣茹1, 郜磊1, 曹凌霄1, 赵智鹏1, 张亮1,2,3(
)
收稿日期:2025-08-21
修回日期:2025-10-11
出版日期:2026-03-18
发布日期:2026-03-18
通讯作者:
作者简介:杨偲淇,女,2000年出生,浙江嘉兴人,在读硕士,研究方向:酿酒葡萄生态栽培。通信地址:750021 宁夏回族自治区银川市西夏区怀远路文萃北街215号 宁夏大学,E-mail:12023131696@stu.nxu.edu.cn。
基金资助:
YANG Siqi1(
), XUE Tingting1,2,3, ZHAO Xinru1, GAO Lei1, CAO Lingxiao1, ZHAO Zhipeng1, ZHANG Liang1,2,3(
)
Received:2025-08-21
Revised:2025-10-11
Published:2026-03-18
Online:2026-03-18
摘要:
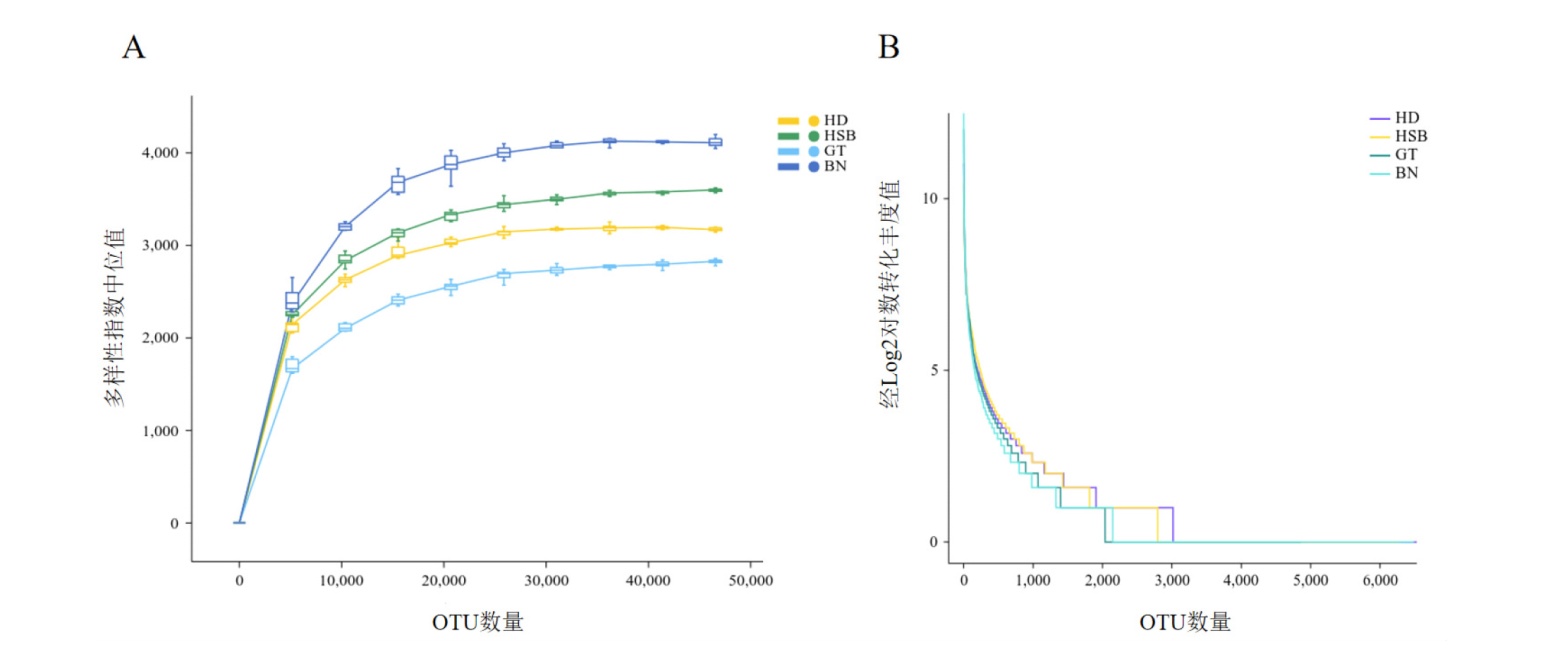
本研究旨在探究葡萄园土壤固碳微生物及其碳源利用特征,为提高酿酒葡萄园土壤有机质提供依据。以‘赤霞珠’葡萄根围土壤为试材,采用高通量测序、无机无碳培养基筛选及Biology-ECO微孔板法,分析固碳细菌群落结构及其碳源利用效率。4个‘赤霞珠’葡萄园土壤优势菌属为慢生根瘤菌属、诺卡氏菌属、中慢生根瘤菌属、固氮螺菌属、红长命菌属。有机管理的博纳佰馥酒庄土壤固碳细菌丰富度最高,Chao1指数较贺东庄园、甘土酒庄分别高29.70%和46.10%,红长命菌属为关键固碳功能菌,占17.24%。本研究分离出的三株固碳功能菌株均偏好碳水化合物与氨基酸类碳源。本研究证实,酿酒葡萄园的固碳细菌群落具有较高物种丰富度,不同酒庄间的固碳细菌群落结构差异显著,有机与精细管理可有效提升其丰度与功能。
杨偲淇, 薛婷婷, 赵欣茹, 郜磊, 曹凌霄, 赵智鹏, 张亮. 酿酒葡萄根围土壤固碳细菌群落结构及固碳微生物筛选[J]. 中国农学通报, 2026, 42(5): 117-127.
YANG Siqi, XUE Tingting, ZHAO Xinru, GAO Lei, CAO Lingxiao, ZHAO Zhipeng, ZHANG Liang. Structure of Carbon Sequestration Bacterial Community and Screening of Carbon Sequestration Microorganisms in Rhizosphere Soil of Wine Grapes[J]. Chinese Agricultural Science Bulletin, 2026, 42(5): 117-127.
| 样地 | 物种指数 | Chao1指数 | Simpson指数 | Shannon指数 | 覆盖指数 |
|---|---|---|---|---|---|
| HD | 2849.80±406.09b | 3174.71±376.75b | 0.98±0.01a | 8.46±0.88a | 0.99±0.00a |
| HSB | 3057.20±223.99b | 3593.49±208.08ab | 0.99±0.00a | 8.93±0.31a | 0.98±0.00a |
| GT | 2321.37±685.75b | 2818.38±775.24b | 0.98±0.01a | 7.80±0.83a | 0.99±0.00a |
| BN | 3318.87±284.19a | 4117.63±329.36a | 0.97±0.02a | 7.76±0.51a | 0.98±0.00b |
| 样地 | 物种指数 | Chao1指数 | Simpson指数 | Shannon指数 | 覆盖指数 |
|---|---|---|---|---|---|
| HD | 2849.80±406.09b | 3174.71±376.75b | 0.98±0.01a | 8.46±0.88a | 0.99±0.00a |
| HSB | 3057.20±223.99b | 3593.49±208.08ab | 0.99±0.00a | 8.93±0.31a | 0.98±0.00a |
| GT | 2321.37±685.75b | 2818.38±775.24b | 0.98±0.01a | 7.80±0.83a | 0.99±0.00a |
| BN | 3318.87±284.19a | 4117.63±329.36a | 0.97±0.02a | 7.76±0.51a | 0.98±0.00b |
| 碳源 | HD | GT | HSB | CK |
|---|---|---|---|---|
| β-甲基-D-葡萄糖苷 | 0.0201±0.0054abc | 0.0090±0.0010a | 0.0226±0.0002bc | 0.0556±0.0254a |
| D-半乳糖酸-γ-内酯 | 0.0015±0.0015e | 0.0093±0.0017a | 0.0000±0.0000g | 0.0056±0.0050b |
| D-戊醛糖 | 0.0123±0.0085cde | 0.0121±0.0016a | 0.0235±0.0013b | 0.0154±0.0092b |
| D-半乳糖醛酸 | 0.0156±0.0045bcd | 0.0106±0.0007a | 0.0265±0.0009a | 0.0175±0.0100b |
| I-赤藓糖醇 | 0.0109±0.0025cde | 0.0043±0.0014b | 0.0000±0.0000g | 0.0073±0.0049b |
| D-甘露醇 | 0.0249±0.0037ab | 0.0109±0.0004a | 0.0213±0.0018cd | 0.0191±0.0098b |
| N-乙酰-D葡萄糖氨 | 0.0241±0.0051ab | 0.0105±0.0037a | 0.0190±0.0007e | 0.0194±0.0097b |
| D-葡糖胺酸 | 0.0056±0.005de | 0.0109±0.0026a | 0.0001±0.0001g | 0.0074±0.0048b |
| α-D-乳糖 | 0.0276±0.0072a | 0.0124±0.0015a | 0.0211±0.0005cd | 0.0222±0.0124b |
| D,L-α-磷酸甘油 | 0.0125±0.0122cde | 0.0094±0.0029a | 0.0197±0.0020de | 0.0144±0.0104b |
| D-纤维二糖 | 0.0102±0.0070cde | 0.0094±0.0037a | 0.0000±0.0000g | 0.0086±0.0053b |
| 葡萄糖-1-磷酸 | 0.0102±0.0041cde | 0.0036±0.0009b | 0.0085±0.0009f | 0.0091±0.0051b |
| 碳源 | HD | GT | HSB | CK |
|---|---|---|---|---|
| β-甲基-D-葡萄糖苷 | 0.0201±0.0054abc | 0.0090±0.0010a | 0.0226±0.0002bc | 0.0556±0.0254a |
| D-半乳糖酸-γ-内酯 | 0.0015±0.0015e | 0.0093±0.0017a | 0.0000±0.0000g | 0.0056±0.0050b |
| D-戊醛糖 | 0.0123±0.0085cde | 0.0121±0.0016a | 0.0235±0.0013b | 0.0154±0.0092b |
| D-半乳糖醛酸 | 0.0156±0.0045bcd | 0.0106±0.0007a | 0.0265±0.0009a | 0.0175±0.0100b |
| I-赤藓糖醇 | 0.0109±0.0025cde | 0.0043±0.0014b | 0.0000±0.0000g | 0.0073±0.0049b |
| D-甘露醇 | 0.0249±0.0037ab | 0.0109±0.0004a | 0.0213±0.0018cd | 0.0191±0.0098b |
| N-乙酰-D葡萄糖氨 | 0.0241±0.0051ab | 0.0105±0.0037a | 0.0190±0.0007e | 0.0194±0.0097b |
| D-葡糖胺酸 | 0.0056±0.005de | 0.0109±0.0026a | 0.0001±0.0001g | 0.0074±0.0048b |
| α-D-乳糖 | 0.0276±0.0072a | 0.0124±0.0015a | 0.0211±0.0005cd | 0.0222±0.0124b |
| D,L-α-磷酸甘油 | 0.0125±0.0122cde | 0.0094±0.0029a | 0.0197±0.0020de | 0.0144±0.0104b |
| D-纤维二糖 | 0.0102±0.0070cde | 0.0094±0.0037a | 0.0000±0.0000g | 0.0086±0.0053b |
| 葡萄糖-1-磷酸 | 0.0102±0.0041cde | 0.0036±0.0009b | 0.0085±0.0009f | 0.0091±0.0051b |
| 碳源 | HD | GT | HSB | CK |
|---|---|---|---|---|
| L-精氨酸 | 0.0017±0.0006a | 0.0123±0.0027a | 0.0038±0.0015b | 0.0078±0.0065a |
| L-天门冬酰胺 | 0.0158±0.0070a | 0.0143±0.0023a | 0.0220±0.0009a | 0.0159±0.0075a |
| L-苯丙氨酸 | 0.0093±0.0147a | 0.0110±0.0042a | 0.0000±0.0000c | 0.0121±0.0126a |
| L-丝氨酸 | 0.0095±0.0048a | 0.0107±0.0003a | 0.0226±0.002a | 0.0145±0.0097a |
| L-苏氨酸 | 0.0067±0.0048a | 0.0043±0.0034b | 0.0000±0.0000c | 0.0058±0.0045a |
| 甘氨酰-L-谷氨酸 | 0.0083±0.0042a | 0.0128±0.0019a | 0.0203±0.0023a | 0.0140±0.0089a |
| 碳源 | HD | GT | HSB | CK |
|---|---|---|---|---|
| L-精氨酸 | 0.0017±0.0006a | 0.0123±0.0027a | 0.0038±0.0015b | 0.0078±0.0065a |
| L-天门冬酰胺 | 0.0158±0.0070a | 0.0143±0.0023a | 0.0220±0.0009a | 0.0159±0.0075a |
| L-苯丙氨酸 | 0.0093±0.0147a | 0.0110±0.0042a | 0.0000±0.0000c | 0.0121±0.0126a |
| L-丝氨酸 | 0.0095±0.0048a | 0.0107±0.0003a | 0.0226±0.002a | 0.0145±0.0097a |
| L-苏氨酸 | 0.0067±0.0048a | 0.0043±0.0034b | 0.0000±0.0000c | 0.0058±0.0045a |
| 甘氨酰-L-谷氨酸 | 0.0083±0.0042a | 0.0128±0.0019a | 0.0203±0.0023a | 0.0140±0.0089a |
| 碳源 | HD | GT | HSB | CK |
|---|---|---|---|---|
| 丙酮酸甲酯 | 0.0169±0.001a | 0.0078±0.0033b | 0.0157±0.0064a | 0.0135±0.0065a |
| γ-羟丁酸 | 0.0126±0.005ab | 0.0129±0.0008a | 0.0184±0.0018a | 0.0137±0.0067a |
| α-丁酮酸 | 0.0035±0.0029d | 0.0000±0.0000c | 0.0000±0.0000b | 0.0030±0.0032a |
| D-苹果酸 | 0.0088±0.0008c | 0.0082±0.0026ab | 0.0168±0.0022a | 0.0118±0.0071a |
| 碳源 | HD | GT | HSB | CK |
|---|---|---|---|---|
| 丙酮酸甲酯 | 0.0169±0.001a | 0.0078±0.0033b | 0.0157±0.0064a | 0.0135±0.0065a |
| γ-羟丁酸 | 0.0126±0.005ab | 0.0129±0.0008a | 0.0184±0.0018a | 0.0137±0.0067a |
| α-丁酮酸 | 0.0035±0.0029d | 0.0000±0.0000c | 0.0000±0.0000b | 0.0030±0.0032a |
| D-苹果酸 | 0.0088±0.0008c | 0.0082±0.0026ab | 0.0168±0.0022a | 0.0118±0.0071a |
| 碳源 | HD | GT | HSB | CK |
|---|---|---|---|---|
| 苯乙胺 | 0.0031±0.0007a | 0.0000±0.0000b | 0.0000±0.0000a | 0.0019±0.0015a |
| 腐胺 | 0.0064±0.0037a | 0.0058±0.0053a | 0.0094±0.0162a | 0.0136±0.0128a |
| 2-羟基苯甲酸 | 0.0007±0.0011a | 0.0000±0.0000b | 0.0000±0.0000a | 0.0008±0.0010a |
| 4-羟基苯甲酸 | 0.0047±0.0054a | 0.0099±0.0017a | 0.0000±0.0000a | 0.0063±0.0049a |
| 碳源 | HD | GT | HSB | CK |
|---|---|---|---|---|
| 苯乙胺 | 0.0031±0.0007a | 0.0000±0.0000b | 0.0000±0.0000a | 0.0019±0.0015a |
| 腐胺 | 0.0064±0.0037a | 0.0058±0.0053a | 0.0094±0.0162a | 0.0136±0.0128a |
| 2-羟基苯甲酸 | 0.0007±0.0011a | 0.0000±0.0000b | 0.0000±0.0000a | 0.0008±0.0010a |
| 4-羟基苯甲酸 | 0.0047±0.0054a | 0.0099±0.0017a | 0.0000±0.0000a | 0.0063±0.0049a |
| 碳源 | HD | GT | HSB | CK |
|---|---|---|---|---|
| 吐温 40 | 0.0155±0.0054ab | 0.0192±0.005a | 0.0161±0.0085a | 0.0159±0.0072a |
| 吐温 80 | 0.0219±0.0036a | 0.0113±0.0011b | 0.0059±0.0048a | 0.0160±0.0091a |
| α-环式糊精 | 0.0070±0.0044b | 0.0014±0.0015c | 0.0000±0.0000a | 0.0062±0.0051a |
| 肝糖 | 0.0151±0.0069ab | 0.0065±0.0016bc | 0.0081±0.0140a | 0.0134±0.0098a |
| 碳源 | HD | GT | HSB | CK |
|---|---|---|---|---|
| 吐温 40 | 0.0155±0.0054ab | 0.0192±0.005a | 0.0161±0.0085a | 0.0159±0.0072a |
| 吐温 80 | 0.0219±0.0036a | 0.0113±0.0011b | 0.0059±0.0048a | 0.0160±0.0091a |
| α-环式糊精 | 0.0070±0.0044b | 0.0014±0.0015c | 0.0000±0.0000a | 0.0062±0.0051a |
| 肝糖 | 0.0151±0.0069ab | 0.0065±0.0016bc | 0.0081±0.0140a | 0.0134±0.0098a |
| [1] |
doi: 10.1007/s11430-024-1359-9 |
| [2] |
孟静娟, 史学军, 潘剑君, 等. 农业利用方式对土壤有机碳库大小及周转的影响研究[J]. 水土保持学报, 2009, 23(6):144-148.
|
| [3] |
邵月红, 潘剑君, 孙波, 等. 农田土壤有机碳库大小及周转[J]. 生态学杂志, 2006(1):19-23.
|
| [4] |
王浩成, 杨滨娟, 梁效贵, 等. 中国农田土壤有机碳库及其影响因素研究述评[J]. 生态科学, 2024, 43(2):260-270.
|
| [5] |
|
| [6] |
郭强, 韩子琛, 夏允, 等. 土壤微生物固碳机理及其影响因素研究进展[J]. 植物生态学报, 2024, 48(11):1406-1421.
doi: 10.17521/cjpe.2023.0379 |
| [7] |
张双双, 靳振江, 贾远航, 等. 岩溶地区不同土地利用方式土壤固碳细菌群落结构特征[J]. 环境科学, 2019, 40(1):412-420.
|
| [8] |
肖永良. 高浓度CO2条件下稻田土壤自养固碳细菌群落结构特征[D]. 南京: 南京农业大学, 2017.
|
| [9] |
郭喜军. 黄土高原半干旱区土壤细菌与自养固碳微生物多样性对耕作措施的响应[D]. 兰州: 甘肃农业大学, 2020.
|
| [10] |
韩知序, 赵志忠, 陈红利, 等. 海南岛不同撂荒年限的热带农田土壤固碳细菌群落特征[J]. 西南农业学报, 2024, 37(8):1771-1779.
|
| [11] |
doi: 10.1126/science.349.6249.680 pmid: 26273035 |
| [12] |
贾利华, 王鑫, 张蕊, 等. 根际微生物群落介导植物磷胁迫应答与免疫调控的整合机制[J]. 植物营养与肥料学报, 2019, 25(2):321-327.
|
| [13] |
doi: 10.1016/j.jgg.2023.10.004 URL |
| [14] |
|
| [15] |
王跃进,
|
| [16] |
郭珺, 樊芳芳, 王立革, 等. 固碳微生物菌株的分离鉴定及其固碳能力测定[J]. 生物技术通报, 2019, 35(1):90-97.
doi: 10.13560/j.cnki.biotech.bull.1985.2018-0544 |
| [17] |
|
| [18] |
|
| [19] |
黄松林, 丁卓然, 徐小龙, 等. 不同品种及管理方式葡萄根际土壤微生物群落结构和功能比较分析[J]. 基因组学与应用生物学, 2025(6):1-17.
|
| [20] |
宋雪洁, 刘波, 刘天明. 利用高通量测序法分析中国北方葡萄园土壤细菌的多样性[J]. 江苏农业科学, 2018, 46(5):48-52.
|
| [21] |
魏玉洁, 邹弯, 马文瑞, 等. 应用高通量测序技术研究新疆产区葡萄果实、叶片及果园土壤微生物多样性[J]. 食品科学, 2018, 39(6):162-170.
doi: 10.7506/spkx1002-6630-201806026 |
| [22] |
姜亦文, 相广庆, 王辉, 等. 葡萄园不同土壤管理模式对土壤理化性状及细菌群落的影响[J]. 中国果树, 2019(4):32-38.
|
| [23] |
李悦. 贺兰山东麓葡萄园自然生草对土壤理化性质和微生物多样性的影响研究[D]. 银川: 宁夏大学, 2023.
|
| [24] |
薛蓓, 于佳俊, 杨帆, 等. 基于高通量测序技术的宁夏贺兰山东麓产区酿酒葡萄微生物多样性的研究[J]. 食品与发酵工业, 2022, 48(14):75-83.
doi: 10.13995/j.cnki.11-1802/ts.029686 |
| [25] |
陈泽平. 宁夏贺兰山东麓不同土壤类型‘赤霞珠’葡萄根际微生物群落结构差异研究[D]. 银川: 宁夏大学, 2023.
|
| [26] |
|
| [27] |
黄倩. 黄土高原土壤固碳微生物及其固定CO2的机理[D]. 西安: 西北农林科技大学, 2021.
|
| [28] |
钱庆庆. 青藏高原湖泊沉积物中厌氧固碳微生物的群落结构和功能及其对环境因子的响应[D]. 南京: 江南大学, 2023.
|
| [29] |
曹扬, 周霞, 孔华, 等. Biolog Eco解析不同抗性番木瓜土壤微生物群落特征[J]. 热带农业科学, 2025, 45(1):26-31.
|
| [30] |
徐晨, 赵帅, 白莉圆, 等. Biolog-ECO解析凤香型白酒制酒车间空气微生物群落功能多样性差异[J]. 酿酒, 2023, 50(5):46-50.
|
| [31] |
吴兰, 程家劲, 贺勇, 等. 基于Biolog-Eco法对鄱阳湖不同湿地类型下土壤微生物功能多样性[J]. 南昌大学学报(理科版), 2020, 44(6):585-592.
|
| [1] | 高晶晶, 刘红梅, 杨殿林, 李睿颖, 朱平, 高洪军, 李静, 张秀芝, 彭畅. 不同耕作方式对玉米田土壤微生物功能多样性的影响[J]. 中国农学通报, 2021, 37(3): 98-104. |
| [2] | 张燕,黄群,杨文雅. 不同土壤处理对设施土壤中微生物生物量的影响[J]. 中国农学通报, 2018, 34(26): 90-98. |
| [3] | 叶江华,王海斌,陈晓婷,贾小丽. 不施肥条件下乌龙茶树根部土壤肥力及茶树叶片品质变化分析[J]. 中国农学通报, 2016, 32(28): 160-165. |
| 阅读次数 | ||||||
|
全文 |
|
|||||
|
摘要 |
|
|||||